致:相关监管部门及各方关注单位
为切实履行网络安全保护义务,系统化防范与处置网络安全风险,保障业务持续稳定运行,济南壹软网络科技有限公司(以下简称“本公司”)已正式制定并实施《济南壹软网络科技有限公司网络安全漏洞维护规则》(以下简称《规则》)。 本通告旨在郑重声明,本公司已建立并持续运行一套完整、有效、可审计的网络安全漏洞预防、检测、响应与修复管理机制。该机制明确了组织职责、管理流程及操作规范,确保对网络与信息系统中的安全漏洞进行系统性管理。
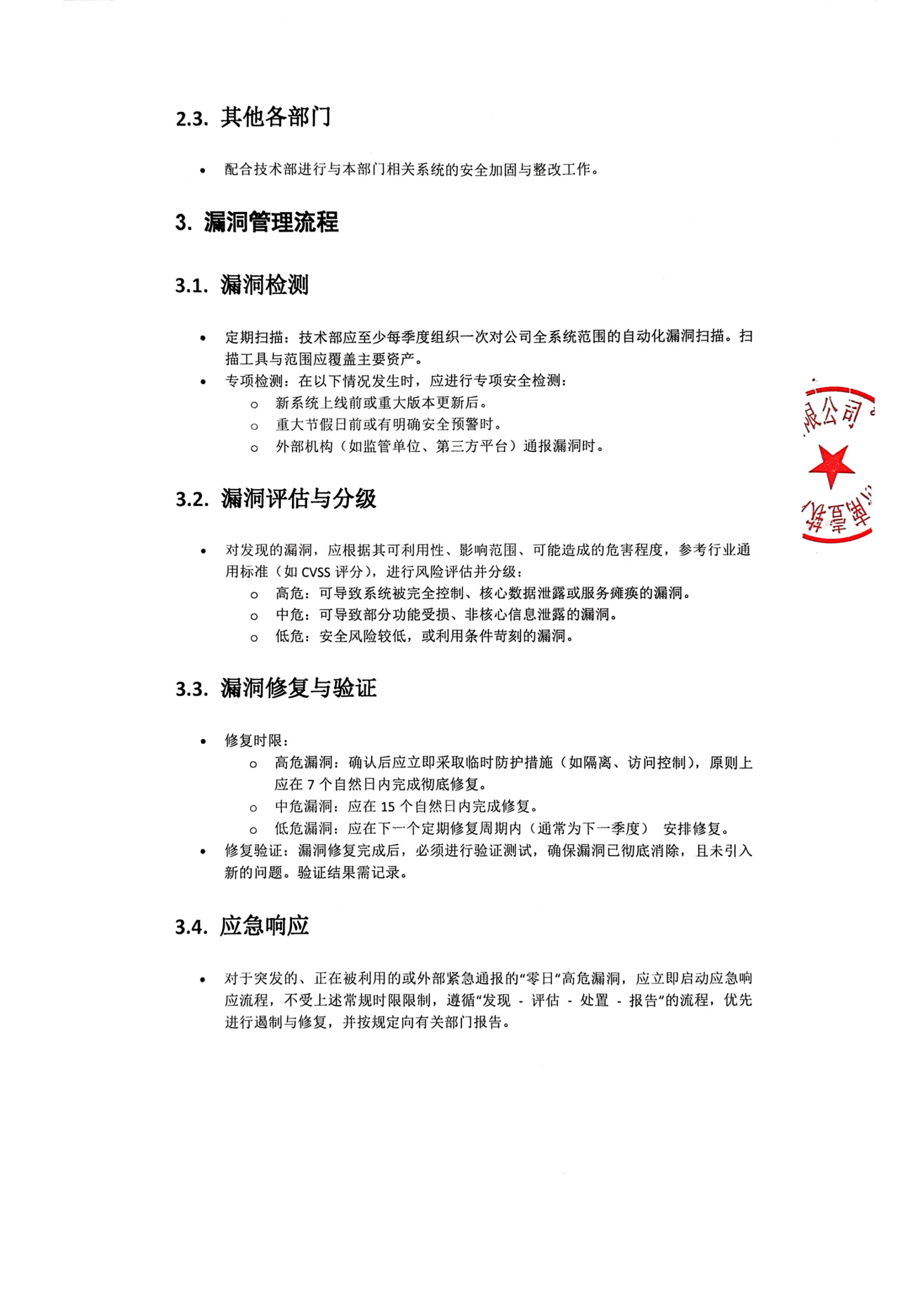
一、 常态化漏洞检测与发现 本公司技术部/运维部作为主要执行部门,严格遵循《规则》要求,定期(至少每季度一次)组织开展全系统范围的自动化漏洞扫描。同时,针对新系统上线、重大版本更新、重大节假日及接收到明确安全预警等关键场景,启动专项安全检测,确保漏洞能被及时发现。
二、 规范化漏洞评估与分级处置 对发现的任何漏洞,均依据行业通用标准(如CVSS评分)进行风险评估与分级(高危、中危、低危),并据此明确修复时限:高危漏洞:立即采取临时措施,原则上7个自然日内完成彻底修复。 中危漏洞:15个自然日内完成修复。低危漏洞:纳入下一修复周期(通常为下一季度)安排修复。 对于突发的紧急高危漏洞,将立即启动应急响应流程,优先处置,不受常规时限限制。
三、 闭环化漏洞修复与验证 所有漏洞修复行动均需制定方案、规范操作,修复完成后必须进行验证测试,确保漏洞被彻底消除且未引入新的风险。验证结果均予以记录,形成完整的处置闭环。
四、 完整化记录保存与审计追溯 本公司高度重视安全过程的记录留存。《规则》明确规定,所有漏洞扫描报告、风险评估记录、修复方案、操作日志、验证报告及相关系统日志等,均需真实、完整、不可篡改地保存至少6个月,涉及重要系统或事件的记录长期保存。这些记录构成了本公司已尽到网络安全保护义务的完整证据链,可供随时备查。 本公司郑重承诺,将始终严格遵守《中华人民共和国网络安全法》等法律法规要求,持续严格执行《规则》内容,并定期对机制进行评审和更新,不断提升网络安全防护水平。我们坚信,通过上述制度化、流程化、痕迹化的管理实践,能够有效预防和应对网络安全风险,履行企业的网络安全主体责任。 特此通告。
![图片[1]-济南壹软网络科技有限公司关于严格落实网络安全漏洞管理机制的通告-济南壹软网络科技](https://www.99blog.cn/wp-content/uploads/2025/12/1a5fe7da3e20251223154358-scaled.png)
![图片[2]-济南壹软网络科技有限公司关于严格落实网络安全漏洞管理机制的通告-济南壹软网络科技](https://www.99blog.cn/wp-content/uploads/2025/12/941e42326720251223154404-scaled.png)
![图片[3]-济南壹软网络科技有限公司关于严格落实网络安全漏洞管理机制的通告-济南壹软网络科技](https://www.99blog.cn/wp-content/uploads/2025/12/26fbc7ac2620251223154413-scaled.png)
感谢您的来访,获取更多精彩文章请收藏。






















